Florida Homestead Law and Exemption From Creditors

Florida homestead law protects a resident’s primary home from creditors who hold money judgments. Article X, Section 4 of the Florida Constitution prevents a judgment creditor from forcing the sale of the home, and a recorded judgment does not create a lien on the property. The protection covers unlimited equity, with no dollar cap, making Florida one of the strongest jurisdictions in the country for homeowners facing lawsuits.

The homestead exemption is written into the Florida Constitution rather than created by statute. The Florida legislature cannot weaken or repeal it. Changing the protection would require a constitutional amendment approved by 60% of voters in a general election. That permanence sets homestead apart from every other Florida asset protection tool, all of which exist by statute and can be changed through ordinary legislation.

Speak With a Florida Asset Protection Attorney

Jon Alper and Gideon Alper have designed and implemented asset protection structures for clients since 1991. Consultations are confidential and conducted by phone or Zoom.

Book a Consultation
Attorneys Jon Alper and Gideon Alper

What Counts as Homestead Property

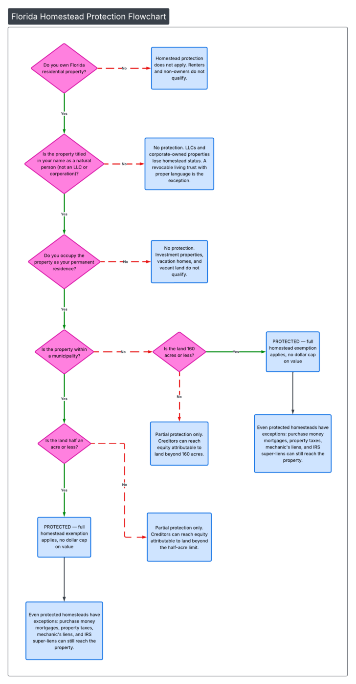
Florida homestead is the owner’s primary, permanent residence. Courts have interpreted this broadly to include single-family houses, condominiums, co-op apartments, manufactured homes, stationary houseboats, and even recreational vehicles used as a permanent dwelling. The type of structure does not matter. What matters is that the owner lives there as a permanent home. Constitutional protection covers homes built on owned land, while mobile homes, RVs, and alternative dwellings on leased lots fall under a separate statutory exemption in § 222.05.

A property qualifies for homestead protection when three conditions are met.

1. The owner must intend the property as a permanent residence.

Florida law does not require a minimum number of days in the state each year. The test is intent, supported by objective evidence: a Florida driver’s license, voter registration, vehicle registration, tax return filing address, and local professional relationships such as doctors and accountants. A person can maintain a second home elsewhere as long as Florida remains the primary residence. Filing a Declaration of Domicile with the clerk of court provides supporting evidence but is not required.

2. The owner must actually live there.

Intent alone is not enough. The owner must physically occupy the property. Temporary absences for travel, seasonal stays, school, military service, or medical treatment do not defeat the exemption as long as the owner intends to return. A house under construction or a lot purchased as a future home is not protected until the owner moves in, though narrow exceptions exist for homestead during construction. Courts apply a fact-specific analysis to determine whether occupancy and residency requirements have been met.

3. The property must be owned by an individual person.

Title must be in the name of a natural person, not an LLC, corporation, irrevocable trust, or partnership. This requirement catches many homeowners off guard. Transferring a primary residence into an LLC for liability protection strips the property of constitutional homestead protection entirely. An LLC may be appropriate for investment and rental properties, but it should never hold the owner’s home.

A revocable living trust can hold a homestead without losing the protection, but the trust must contain specific language giving the beneficiary a right to possess and occupy the property. Many older Florida trusts and trusts drafted in other states lack this provision. Florida land trusts also preserve homestead status by statute. Both structures require specific language and documentation to maintain the exemption.

Acreage Limits

Florida places no cap on the dollar value of a protected homestead or the square footage of the home itself. The only size restriction applies to the land. Inside a municipality, the homestead may not exceed one-half acre of contiguous land. Outside a municipality, the limit is 160 acres.

Adjacent parcels qualify even when they carry separate legal descriptions and tax identification numbers. Properties with multiple structures on one parcel, such as guest houses or detached buildings, may qualify as a single homestead if the structures sit on contiguous land and are used as part of the residence.

If the lot exceeds the applicable limit, protection applies only to the portion within the acreage cap. A homestead on one acre inside a municipality, for example, would be protected for only half its value. A creditor could force a sale and claim the proceeds tied to the unprotected portion.

What Happens When Rural Land Is Annexed Into a Municipality?

The Florida Constitution contains a grandfathering clause for owners whose rural homestead is later absorbed into a city or town. Article X, Section 4 provides that a homestead outside a municipality shall not be reduced without the owner’s consent because of later inclusion in a municipality. An owner who established a 160-acre homestead before the area was incorporated keeps the full rural acreage protection even though the property now sits within city limits. The Florida Supreme Court confirmed this rule in Morgan v. Bailey (1925).

Without this provision, municipal annexation could strip an existing homeowner of protection over land they already owned and occupied. Acreage disputes involve a size and boundaries analysis, and courts apply the approach set out in Kelley’s Homestead Paradigm when evaluating contested claims.

The Protection Is Immediate and Automatic

No filing, application, or waiting period is required for creditor protection. The exemption attaches the moment the owner occupies the property with the intent to make it a permanent residence. A person who purchases a Florida home today, moves in today, and is sued tomorrow has full homestead protection.

This should not be confused with the homestead tax exemption, which is a separate benefit under § 196.031. The tax exemption reduces the assessed value of the home by up to $50,000 and caps annual assessment increases at 3% or the CPI, whichever is less. Claiming the tax benefit requires filing with the county property appraiser, and the owner must occupy the property as of January 1 of the tax year.

The tax exemption and the creditor protection are independent. Filing for one does not establish the other. Failing to file for the tax exemption does not forfeit creditor protection.

Exceptions to Homestead Protection

The constitutional protection has a short list of exceptions. Because they appear in the constitution itself, the legislature cannot add to them and courts cannot create new ones.

The recognized exceptions are purchase money mortgages and other liens the homeowner voluntarily agrees to, property taxes and government assessments, mechanics’ liens for labor and materials used to improve the property, and condominium or homeowners association assessment liens. Federal tax liens also override the state constitutional protection under federal supremacy principles, though the IRS follows internal policies that make forced sales of a primary residence rare in practice.

General civil judgments do not fall within any exception. Creditors holding judgments for breach of contract, personal injury, medical debt, credit card obligations, or business debts cannot force a sale and cannot place an enforceable lien on homestead property. Each recognized exception has its own procedural requirements and limitations.

Converting Assets Into Homestead

A Florida resident can convert unprotected assets into homestead equity at any time, even while intending to shelter those assets from an existing judgment. The resident can purchase a new home, pay down an existing mortgage, or invest in improvements, and the resulting equity is fully protected.

The Florida Supreme Court confirmed this in Havoco of America v. Hill (2001). The person facing the judgment in that case purchased a $650,000 home two weeks after a $15 million judgment was entered, then claimed homestead protection. The court held that the constitutional exceptions are the only exceptions, and that neither the legislature nor the judiciary can add a fraud-based exception for converting legitimately owned funds into a homestead.

The one limit is the source of the funds. Money obtained through fraud, theft, or breach of fiduciary duty cannot be converted into homestead protection. A creditor who can trace specific funds from the wrongdoing into the property can seek a court-ordered lien on the traceable amount. But converting legitimately earned money into a homestead is always protected, regardless of timing or motive.

Only eight other U.S. jurisdictions offer a comparable unlimited-value homestead exemption: Texas, Arkansas, Iowa, Kansas, Oklahoma, South Dakota, the District of Columbia, and Puerto Rico. Most states cap the protected equity at far lower amounts, and many prohibit conversion with the intent to shelter assets. Among unlimited states, Florida and Texas have the strongest protections but differ in acreage limits and inheritance restrictions.

Sale Proceeds

Proceeds from selling a homestead may remain protected if the owner intends to reinvest in a replacement Florida homestead within a reasonable time. Courts evaluate reasonableness based on the facts of each case. To preserve the protection, the owner should deposit proceeds into a separate account and avoid mixing them with other funds.

Florida courts have not set a fixed deadline. A few months to two years has been found reasonable in some cases, while four years or longer has been found too long in others. The owner should keep homestead sale proceeds in a separate account and avoid mixing them with other funds. Courts treat mortgage refinance proceeds differently from sale proceeds.

Timing: Judgments and Homestead

If a creditor records a judgment before the owner establishes homestead on a property in that county, the judgment lien may attach. Moving into the home afterward will not erase a pre-existing lien.

If the owner establishes a homestead first—by occupying the property with permanent residence intent—a judgment recorded afterward cannot become a lien on the property. It is not too late to claim homestead protection after a lawsuit has been filed or even after a judgment has been entered, as long as the judgment has not yet been recorded in the county where the property is located. Anyone with pending litigation should choose the county of purchase carefully. Improperly recorded judgment liens on homestead can be removed through a court motion.

When a Judgment Lien and Homestead Attach at the Same Time

A common scenario arises when a debtor purchases a new home in a county where a judgment has already been recorded. The judgment lien attaches to the property the moment the debtor acquires title, but the homestead right also attaches the moment the debtor moves in and establishes the property as a permanent residence. When the purchase and occupancy happen simultaneously (as they typically do at a residential closing), the lien and the homestead right come into existence at the same instant.

Florida courts resolve this tie in the debtor’s favor. In Bowers v. Mozingo (Fla. 3d DCA 1981), the Third District held that when a homestead right and a judgment lien attach to property simultaneously, the homestead prevails. The principle traces back to Pasco v. Harley (Fla. 1917), where the Florida Supreme Court established that pre-existing liens survive later homestead claims, but only liens already in effect before the homestead right arose.

A lien that comes into being at the same moment as the homestead right is not a pre-existing lien. In In re Cole (Bankr. M.D. Fla. 2016), Chief Judge Williamson described the rule with a baseball analogy: a tie goes to the runner. The debtor is the runner.

Co-Ownership With a Non-Resident

When a homestead is co-owned with someone who does not live in the property, only the resident owner’s share is protected. If a parent and an adult child own a home as tenants in common and only the parent lives there, a judgment creditor of the non-resident child can force a sale of the child’s share. That forced sale can effectively compel a judicial sale of the entire property, with the resident owner receiving their protected share of the proceeds.

This risk applies to any co-ownership arrangement where one owner does not occupy the property as a permanent residence. Tenants in common, joint tenants with right of survivorship, and any other shared title structure can create this vulnerability. The safest approach is keeping title solely under the resident owner, or for married couples, as tenants by the entireties.

Homestead and Marriage

A married person can maintain a homestead even when the spouse is not on the deed. The non-owner spouse holds a separate homestead interest under Article X, Section 4, which means both spouses must sign off on any sale or mortgage of the property. Married couples who own the homestead together typically hold title as tenants by the entireties, which adds a second layer of protection when only one spouse faces a creditor claim.

In certain circumstances, separated spouses living apart can each claim a separate homestead if they maintain genuinely independent households. Both spouses must sign off on any sale or mortgage of homestead property, and blended families face additional spousal consent complications.

Homestead After Death

Creditor protection survives the owner’s death. The homestead is not part of the probate estate and cannot be sold to pay the deceased owner’s debts.

However, the constitution restricts how homestead can be left by will when the owner is survived by a spouse or minor children. If both survive, the owner cannot freely leave the homestead to anyone else. Without other arrangements, the surviving spouse receives a life estate (the right to live there for life), and the remainder passes to the deceased owner’s descendants. The spouse may elect within six months to take a half interest in outright ownership instead.

These inheritance restrictions are among the most frequently misunderstood aspects of Florida homestead law. They create complications for blended families where the surviving spouse and the deceased owner’s children from a prior marriage have competing interests. The most common solution is holding title as tenants by the entireties, which causes the property to pass automatically to the surviving spouse. Proper planning can avoid the life estate trap that arises after death when no other arrangements are in place.

Homestead in Bankruptcy

Federal bankruptcy law imposes its own restrictions on Florida’s homestead protection. Under § 522(p), an owner who bought the homestead within 1,215 days (approximately 40 months) before filing has the exemption capped at roughly $214,000. Section 522(o) can reduce the exemption when a debtor moved unprotected assets into homestead equity within 10 years before filing, intending to defraud creditors.

These federal limits apply only in bankruptcy. An owner who converts assets into a homestead and never files bankruptcy receives the full state constitutional protection under Havoco. But anyone considering bankruptcy should understand that the federal rules restrict what Florida’s homestead law would otherwise protect.

Additional Topics

An owner who rents out part or all of the homestead does not automatically lose creditor protection, but the answer depends on whether the owner continues to use the property as a primary residence. The abandonment standard for creditor protection differs from the property tax 30-day rule.

Running a business from the homestead does not defeat the exemption under Florida case law, provided the residential use remains primary. Legal permanent residents and, in some circumstances, non-citizens without legal immigration status may also qualify for homestead protection.

Owners who relocate to a nursing home face an abandonment analysis that turns on whether the move is temporary or permanent. The intersection with Medicaid eligibility rules and estate recovery creates additional planning considerations. Homestead protection can be waived through a mortgage but not through general contract provisions. A divorce can alter the exemption through equitable distribution.

Common Questions

Do I have to file anything to get creditor protection?

No. The creditor protection is automatic the moment the owner occupies the property as a permanent residence. No application, filing, or waiting period is required. The homestead tax exemption is a separate benefit that does require an application with the county property appraiser, but failing to apply for the tax benefit does not affect creditor protection.

Can a creditor put a lien on my homestead?

A general judgment creditor cannot place an enforceable lien on homestead property, even if the judgment is recorded in the county. Only a narrow set of lien types—mortgages, property taxes, mechanics’ liens, HOA assessments, and federal tax liens—can attach to a homestead.

What happens if I put my house in an LLC?

The homestead loses its constitutional creditor protection. The exemption requires ownership by a natural person. Transferring a primary residence into an LLC, corporation, or irrevocable trust strips the protection entirely. A revocable living trust can hold a homestead if the trust contains specific language giving the beneficiary a right to occupy the property, but an LLC should never hold the owner’s home.

Can I lose homestead protection while still living in the house?

The most common ways to lose protection are transferring title to an entity like an LLC, permanently moving elsewhere, or adding a co-owner who does not live there (which exposes the non-resident’s share to creditors). As long as the owner continues to live in the property as a permanent residence and holds title as an individual, protection continues.

Does homestead protect against child support or alimony?

The constitutional homestead exemption protects against most civil judgments, but courts have treated domestic support obligations differently in practice. A creditor holding a judgment for child support or alimony may have enforcement tools that general judgment creditors lack, particularly through federal enforcement mechanisms and contempt proceedings.

Can I own a second home in another state and still claim Florida homestead?

Yes. Florida does not prohibit owning property in other states. The requirement is that the Florida property be the owner’s permanent, primary residence. Owning a vacation home or investment property elsewhere does not disqualify the Florida home, as long as the owner genuinely lives in Florida as a permanent home.

Does the protection pass to my heirs when I die?

Yes. The homestead is not part of the probate estate and cannot be sold to pay the deceased owner’s debts. However, the Florida Constitution places strict restrictions on how homestead can be left by will when the owner is survived by a spouse or minor children.

What if I co-own the home with someone who doesn’t live there?

Only the share belonging to the owner who actually lives in the property is protected. A creditor of the non-resident co-owner can pursue that person’s share and potentially force a judicial sale of the entire property. The resident owner would receive their protected portion of the proceeds, but the home itself could be lost. For this reason, homestead property should generally be titled only in the name of the person or married couple who lives there.

Jon Alper

About the Author

Jon Alper

Jon Alper has spent more than three decades implementing domestic and offshore asset protection structures. His involvement in BankFirst v. UBS Paine Webber, Inc. helped establish foundational principles in Florida asset protection law. University of Florida J.D. and Harvard M.A. Cited as a legal expert by the Wall Street Journal, New York Times, and Bloomberg.

View Full Profile →

Weekly Asset Protection Newsletter

Featured articles from Alper Law—delivered every week.